焦作信息港山阳论坛
标题: 焦作市妇幼保健院举办2024年度临床护理带教教学技能竞赛 [打印本页]
作者: 拽老猫 时间: 2024-10-30 10:29
标题: 焦作市妇幼保健院举办2024年度临床护理带教教学技能竞赛
临床带教工作是护理教学的重要组成部分,是培养护理人才的关键阶段。为进一步规范护理带教行为、提高护理教学水平、加强护理队伍建设,10月29日下午14:30,焦作市妇幼保健院在门诊十楼多功能会议厅举办以“护理扬新帆 带教绽风采”为主题的2024年度临床护理带教教学技能竞赛。
王爱玲副院长为比赛致辞:举办本次临床护理带教教学技能竞赛,旨在激发广大护士的临床护理教学热情,不断提高临床带教能力,希望全体护士要夯实理论基础,不断提高专业技能,立足岗位做贡献,为医院高质量发展做出成绩。
竞赛自启动以来,各临床科室带教老师踊跃报名、积极备赛,经过前期预赛,共有14名优秀的护理带教老师进入决赛;本次竞赛的评委由医务科杨慧主任、科教科庞新丰主任、护理部王莉主任、产科护士长赵艳、儿科护士长谷琳、妇科护士长张莉,以及学生代表郎明慧组成。
(, 下载次数: 158)


比赛中,选手们运用案例分析、现场演示等多种教学方法,将复杂的护理知识生动形象地呈现出来,并将理论知识与临床实践相互融合,图文并茂、思路清晰、表达流畅,营造出生动的课堂氛围,充分彰显我院护理带教老师的扎实专业素养与良好精神风貌。
医务科杨慧主任代表评委组做点评:这次举行的竞赛形式非常好、内容非常新、选手发挥非常好,对临床工作有很强的指导作用,希望以后多举办这样的活动,为医院发掘更多的护理带教人才。
护理部王莉主任对参赛选手的精彩表现给予充分肯定,对获奖选手表示衷心的祝贺。护理带教老师肩负着培养人才、传播知识和护理技能的职责和使命,是年轻护士的榜样和标杆,希望大家能以本次比赛为契机,在临床实践中不断提升自己,为推动医院高质量发展贡献护理力量。
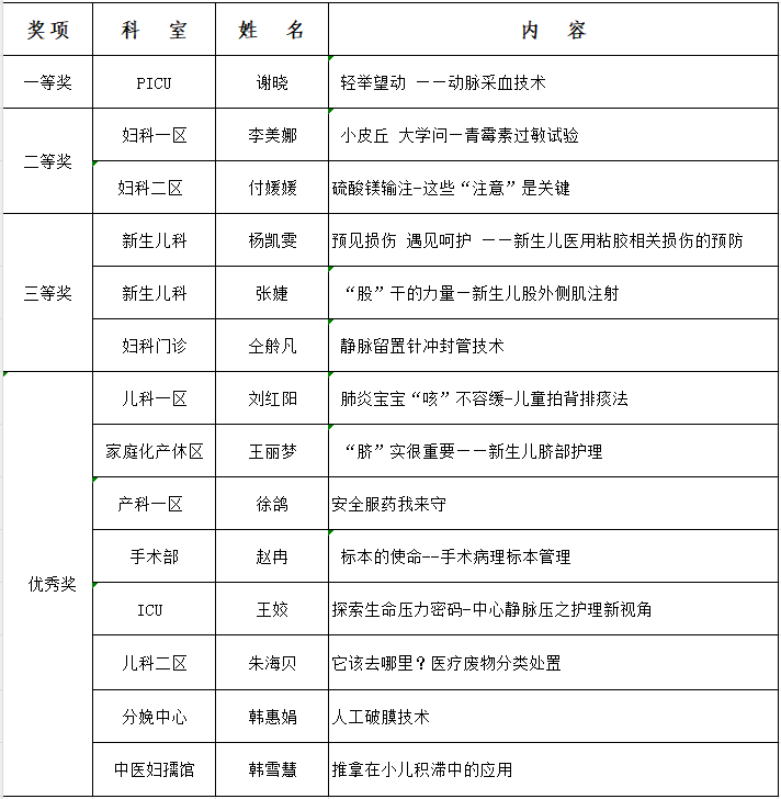
获奖名单
(, 下载次数: 151)


作者: 松子猪 时间: 2024-11-2 07:23
还是可以的
作者: 1356914419 时间: 2024-11-4 09:48
提高护理技能。
欢迎光临 焦作信息港山阳论坛 (http://0391.cn/) |
Powered by Discuz! X3.2 |